Vraag
Reacties
Oplossing
Derkades
Level 5

Aanvraag sperfilter voor Quantis QE317

Onze radio-ontvangst is enorm instabiel, en ik las in dit draadje dat het verholpen kan worden met een filtersetje. Bovendien zou deze kosteloos door Ziggo toegestuurd kunnen worden. Een monteur lijkt me niet nodig. Kunnen we zo'n filter krijgen?

0 Kudos
e-mail meldingen
Aan Uit
Oplossingen
67 Reacties 67
tobiastheebe
Level 20

De coaxinstallatie is verouderd en aan een algehele upgrade toe. Het modem toont signaalproblemen welke ook op de QE317 betrekking kunnen hebben. Je kunt een monteursafspraak aanvragen via de chat. Het AOP (geen ISRA-punt, dit is een KPN-term) en splitter 1 + kabels (naar modem + splitter 2) worden kosteloos vervangen, de rest valt onder het klantdomein en is eigen verantwoordelijkheid.

Judith
Community Moderator
Community Moderator

Hi @Martijn11 ik zie dat de monteur is geweest op 21 juni, hoe gaat het op dit moment? Hopelijk werkt alles nu als een zonnetje, maar als je vanuit de Ziggo Community nog ondersteuning kunt gebruiken dan horen we dat natuurlijk graag! 

0 Kudos
Martijn11
Level 2

Het klopt dat de monteur is geweest. Hij heeft de Ziggo splitter (daar waar de coax van de straat het huis inkomt (ISRA-punt in oude KPN-termen)) vervangen. Zowel data als audio lijken nu stabieler. Ik had behalve het recente audioprobleem met classicnl via de QuantisE317, soms ook last van internet dat er plots uitklapte en dan na 5-10 sec weer terugkwam. Dat laatste lijkt nu niet meer voor te komen.

Toelichting: Die nieuwe Ziggo-splitter, bij de intrede van het huis, splitst effectiever de data-stroom van de andere signalen (audio en video) begreep ik van de monteur. Mijn oude splitter was nog deels gebaseerd op analoge signalen.

De monteur liet mij na afloop na inloggen op mijn modem een dashboard op z'n laptop zien waarop alleen groen stoplichten te zien waren.

Ik ben tevreden, maar heb nog een ander vraag over RDS-teksten bij radiosignalen. Ik post dat apart nog even.

Het grote hikken van Classicnl is nu idd weg, een enkele keer heb ik nog een klein hikje dat nauwelijks opvalt.

Martijn11
Level 2

VRAAG over teksten bij radiozenders ("RDS-teksten") Ik kan al een tijd noch bij bijv. Radio 4 , noch bij ClassicNL de teksten krijgen die  je vertellen welk nummer er gedraaid wordt. Vroeger kon je met de "i" knop die informatie in de display vande  Quantis E317 opvragen. dat werkt niet meer.

 

VRAAG: Hoe komt dat en hoe krijg ik die functie weer terug?

0 Kudos
MR_CHIP
Level 19

@Martijn11 niet die functie/info is eruit gehaald 

zag poradisch wat info/topic hierover voorbij komen

0 Kudos
Martijn11
Level 2

Ik vind het jammer dat die Radio zender informatie niet meer wordt meegezonden. Veel radiozenders leveren dat informatie mi wel aan, maar kennelijk geeft Ziggo dat niet meer door.

Ik veronderstel dat dat toch een klein moeite moet zijn met amper bandbreedte effecten. Want het gaat om tekstberichten (!) En de zendernaam wordt wel doorgegeven, wat is het bezwaar om de overige informatie dan ook mee te sturen.

 

BIJ deze daarom het VERZOEK aan ZIGGO:

Willen jullie overwegen om de RDS-signalen (met info over de op dat moment uitgezonden muziek) toch  weer mee te zenden per radio-kanaal? Mi is de hele keten daar op ingericht.

 

Ben benieuwd naar de reactie.

0 Kudos
tobiastheebe
Level 20

RDS wordt alleen bij FM gebruikt. De QE317 haalt de zenderinformatie op uit de DVB-C transport stream (mux) zoals een TV dat ook doet. Na controle via www.digitalradio.com blijkt inderdaad geen EIT (meer) te worden meegestuurd bij de radiozenders. Dit lijkt een bewuste keuze te zijn. Bij Digitenne wordt de EIT (nog) wel meegestuurd op de meeste radiozenders, maar niet voor afzonderlijke nummers.

jayjay45
Level 1

Ook ik heb problemen met de quantis-QE-317 voortdurend "geen signaal" en zou ook graag de filter ontvangen

0 Kudos
Welmoed
Community Moderator
Community Moderator

Hi @jayjay45

 

Goed dat je dit hier aangeeft! Er is een filter naar je onderweg. Je ontvangt nog een bevestiging per mail.

Laat je ons weten of het hiermee is opgelost?

0 Kudos
Seetje
Level 2

Ik heb helaas hetzelfde probleem met het signaal. 4 weken geleden nog een prima ontvangst van alle zenders, nu voortdurend de mededeling 'geen signaal'.

Fabrieksinstellingen hersteld, gereset, enz.

Geen resultaat. Helpdesk gebeld en kreeg de reactie dat de Quantis intussen niet meer wordt ondersteund.

Na 4 jaar al?

Kwam later tegen dat andere forumleden het probleem konden oplossen met het sperfilter HFX258-IECFM, dat kosteloos werd toegestuurd.

Ik zou erg graag dit filter ook ontvangen.

0 Kudos
Lucas01
Level 14

Hoi @Seetje ,

Naast dat het filter het probleem kan oplossen, is het ook goed mogelijk dat de coax installatie verouderd is en je hierdoor instabiliteit ervaart. Zou je een foto kunnen maken van het AOP / het coax aansluitpunt?

Marco
Community Moderator
Community Moderator

Goedemorgen @Seetje, wat een teleurstelling dat je geen zenders meer kan ontvangen op je Quantis.

Ik heb een filter naar je toegestuurd. Deze heb je binnen 3 werkdagen in huis. Ik zou de coaxkabel wel even goed controleren. Als de ontvanger geen signaal blijft aangeven, dan ben ik bang dat het filter niet de oplossing is.

0 Kudos
ikkethuis
Level 2

Ook ik heb al enige tijd veel uitval van mijn Quantis QE317. Heb al teruggezet naar fabrieksinstellingen. Zonder resultaat. Ik zou graag een sperfilter ontvangen in de hoop dat dat de problemen oplost.

0 Kudos
Cecilia
Community Moderator
Community Moderator

Is bij deze geregeld @ikkethuis! Het filter ontvang je binnen enkele dagen kosteloos in huis. Ik hoor graag of de problemen daarna zijn verholpen 🙂

ikkethuis
Level 2

Beste Cecilia,

Dank voor het sperfilter. Helaas heeft dat niet geholpen. Ook als ik de QE317 rechtstreeks aansluit op het AOP blijft de ontvangst slecht. Het lijkt een specifiek probleem van de QE317 te zijn want op zowel mijn huiskamer TV als op de TV op de zolder als op mijn Humax STB (IRHD5500 van ziggo) ontvang ik alle radiozenders zonder problemen. Ik heb nog wat verder onderzoek verricht:

Op de QR317 is de ontvangst van de kanalen 801 tot en met 805 slecht (BER 1E-3) de kanalen 806 en 870 geven zelfs Geen ontvangst. De kanalen 807 tot en met 820 hebben een BER beter dan 1E-6 (uitgezonderd kanaal 809 dat ook slecht is). De andere kanalen heb ik niet verder gecontroleerd op BER-waarde. Nogmaals, op de eerder genoemde ontvangers kan ik ALLE kanalen goed ontvangen!

Ik heb de QE317 nu vervangen door een oude Humax IR-Fox C. Die is weliswaar niet meer geschikt voor TV ontvangst maar ik kan er wel ALLE radiozenders mee ontvangen, ik mis alleen een display zodat ik kan zien welk kanaal is geselecteerd.

0 Kudos
tobiastheebe
Level 20

In topic Geen signaal op Sky Radio en Fun X via Quantis was ook sprake van geen signaal op specifiek Sky Radio en NPO FunX, beide bevinden op 346 MHz.

 

Waarschijnlijk is het plaatsen van een splitter met filter op 'TV' (POA-550) de oplossing. Hiermee wordt niet alleen de retourband c.q. upstream (5~204 MHz) gefilterd maar ook de frequenties boven 550 MHz die voor internet gebruikt worden en momenteel nog storing kunnen veroorzaken. De tuner van de QE317 is gevoeliger dan van andere TV's en STB's dus het is goed mogelijk dat je het probleem alleen op de QE317 ervaart. Een POA-550 kan helaas niet toegestuurd worden maar kun je wel zelf bestellen via diverse webshops en wordt ook geplaatst door monteurs.

 

Kun je een of meerdere foto's van de coaxinstallatie plaatsen?

ikkethuis
Level 2

Beste Tobiastheebe,

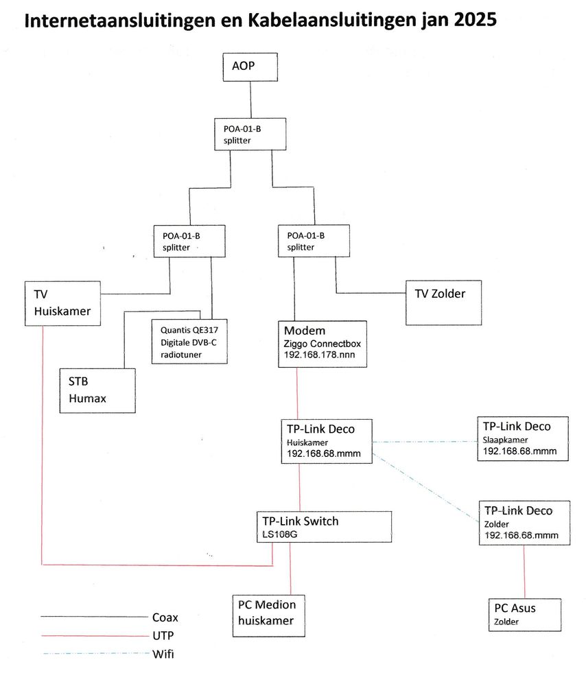
Internet TV Radio bekabeling 2025.jpg20251127_AOP.jpg

Bijgevoegd een overzichtsschema van mijn Internet TV Radio bekabeling en een foto van mijn AOP. Wat die laatste foto betreft wil ik me daartoe beperken omdat de hele bekabeling recentelijk door een Ziggo-installateur is geïnstalleerd en alleen uit eersteklas kabels en connectors en splitters bestaat.

Wat de aanschaf van een POA-550 betreft wil ik toch de bal een beetje terugkaatsen. De QE317 is een product dat jullie mij ZELF verkocht hebben voor gebruik op jullie EIGEN netwerk. Dat product blijkt vervolgens niet goed te funtioneren op dat eigen netwerk en vervolgens stellen jullie mij voor om het propleem op te lossen door ZELF genoemde adapter aan te schaffen, de kosten waarvan vergelijkbaar zijn met de aanschafkosten van de QE317. Dat verdient bepaald geen schoonheidsprijs. Ik ben bereid om, als tegemoetkoming, het sperfiter te retourneren in ruil voor een POA-550.

0 Kudos
Lucas01
Level 14

Hi @ikkethuis ,

Ik had eerder op de Community gelezen dat een beperkt aantal moderators de mogelijkheid heeft om een POA-550 toe te zenden, ik weet alleen niet zeker of dat (nog steeds) klopt. Anders zou dat een optie kunnen zijn.

 

Je kunt dan de omcirkelde POA-01-B vervangen door een POA-550:

Internet TV Radio bekabeling 2025 (1).jpg

 

Sluit dan de Quantis aan op de linker/ TV aansluiting van de POA-550 en de TV op de rechter/ Data aansluiting van de POA-550. Je heb voor de TV dan echter wel een verloopje nodig van F connector (male) naar IEC (male) , die kan Ziggo helaas niet toezenden: https://www.onlinekabelshop.nl/technetix-coax-m-f-connector-m-adapter.html

 

Een andere optie zou zijn dat er een monteur wordt ingepland om een POA-550 +  F- connector te plaatsen.

0 Kudos
tobiastheebe
Level 20

De huidige installatie met 3 splitters is niet zoals aanbevolen. Op het AOP zou de eerder genoemde POA-550 geplaatst moeten zijn, daarop aangesloten op 'Data' het modem en op 'TV' een versterker (FRA-752X) of 3-wegsplitter (POA 03-UPC), achter de versterker/splitter de 2 TV's + QE317. Bijzonder dat een Ziggo-monteur dit recentelijk op deze manier heeft geïnstalleerd. Ik zou hiervoor een nieuwe monteursafspraak aanvragen.

 

Off-topic: de configuratie van de Deco's moet aangepast worden van router mode naar access point mode via Meer → Geavanceerd → Bewerkingsmodus in de app. Hiermee wordt router achter router en dubbele NAT vermeden en komt subnet 192.168.68.0/24 te vervallen.

 

Je schrijft 'jullie', ik ben echter een medeklant en niet werkzaam voor Ziggo. Zoals eerder aangegeven kan de POA-550 niet toegestuurd worden.

ikkethuis
Level 2

Ik weet niet tot wie ik me precies moet richten.... dus...

Beste moderator,

Ik heb aanwijzingen dat de voorgestelde POA-550 de oplossing is. Ik heb momenteel een Technetix TOF-02KK ( een Radio TV splitter uit mijn elektronicaverzameling ) op de antenneingang van de QE317 tussengeschakeld en dat levert al een enorme verbetering op voor de ontvangst van kanaal 805: van BER 1E-3 naar BER 4E-6. Kanaal 806 blijft echter nog problematisch.

Dus..... Kom op!!! Ik retourneer het sperfilter in ruil voor een POA-550 of ik kom een keer langs in de Ziggo-winkel in Maastricht voor de ruil.

Eventuele verloopstekkers van F-connector naar IEC zijn geen probleem, die heb ik in voorraad.